
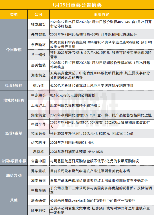
今日聚焦
【18连板锋龙股份:2025年12月25日至2026年1月23日股价涨幅405.74% 自1月26日开市起停牌核查】
锋龙股份(002931.SZ)发布股票交易异常波动风险提示暨停牌核查的公告,公司股票自2025年12月25日至2026年1月23日已连续17个交易日涨停,价格涨幅为405.74%,期间多次触及股票交易异常波动情形,公司股票短期内价格涨幅较大,已累积巨大交易风险,明显偏离市场走势,未来可能存在股价快速下跌的风险。为维护投资者利益,公司将就股票交易波动情况进行停牌核查。经公司申请,公司股票自1月26日开市起停牌,自核查结束并披露核查公告后复牌,预计停牌时间不超过5个交易日。
【先导智能:2025年净利同比预增424%-529% 订单规模同比快速回升】
先导智能(300450.SZ)发布2025年度业绩预告,预计归属于上市公司股东的净利润为15亿元-18亿元,比上年同期增长424.29%-529.15%。2025年全球动力电池市场持续回暖,储能领域需求强劲增长,行业整体需求持续复苏,公司在新能源智能装备领域的龙头地位进一步巩固。随着国内头部电池企业开工率提升、扩产节奏有序加快,公司订单规模同比快速回升,订单交付与项目验收节奏同步提速,推动了公司经营业绩的筑底回升与快速增长,整体盈利能力明显提升。四季度公司毛利率已同环比回升。在现金流管理方面,公司加快设备验收及回款进度,2025年全年经营现金流回款情况显著改善,公司经营韧性进一步增强。
【德力佳:拟50亿元投建10兆瓦以上风电用变速箱研发制造项目】
德力佳(603092.SH)公告称,公司与无锡宛山湖产业发展有限公司、羊尖镇人民政府达成合作,签署《德力佳10兆瓦以上风电用变速箱研发制造项目投资合作协议》,项目总投资50亿元,初期预投20亿,包括所有基建、首批设备投资及部分流动资金。该项目旨在满足市场对风电齿轮箱的旺盛需求,提升公司生产规模和交付能力。然而,项目存在建设实施风险、审批备案风险、收益及市场风险、资金财务风险等不确定性。
【永杰新材:拟购买奥科宁克秦皇岛100%股权和奥科宁克昆山95%股权 预计构成重大资产重组】
永杰新材(603271.SH)公告称,拟以支付现金方式购买奥科宁克中国持有的奥科宁克秦皇岛100%股权和奥科宁克昆山95%股权。交易对价初步拟定为等值于9090万美元的人民币金额,作为受让奥科宁克昆山95%股权的对价;等值于8890万美元的人民币金额,作为受让奥科宁克秦皇岛100%股权的对价。本次交易的相关审计、评估工作尚未完成,标的公司相关数据尚未经过会计师事务所的审计、评估机构的评估。本次交易预计构成重大资产重组。
【潍柴重机:目前公司没有燃气中速机产品进军到北美发电市场】
潍柴重机(000880.SZ)发布股票交易异常波动公告,近日,公司关注到网络媒体上有大量传言:公司燃气中速机进军北美发电市场,并与相关客户在进行订单测试。经核实,公司针对上述传闻事项澄清说明如下:以上传言不属实。目前公司没有燃气中速机产品进军到北美发电市场,没有与相关客户进行订单测试。
【湖南黄金:2025年净利同比预增50%-90% 金、锑、钨产品销售价格同比上涨】
湖南黄金(002155.SZ)发布2025年度业绩预告,预计归属于上市公司股东的净利润为12.70亿元至16.08亿元,比上年同期增长50.00%至90.00%。业绩上涨主要是公司金、锑、钨产品销售价格同比上涨。
【八一钢铁:预计2025年净亏损18.5亿元-20.5亿元 股票可能被实施退市风险警示】
八一钢铁(600581.SH)公告称,预计2025年年度实现归属于母公司所有者的净利润-18.50亿元到-20.50亿元;预计2025年年度实现归属于母公司所有者的扣除非经常性损益后的净利润-19.00亿元到-21.00亿元;预计2025年末净资产为-17.60亿元到-19.50亿元。上述预计数据将触及《上海证券交易所股票上市规则》第9.3.2条之“(二)最近一个会计年度经审计的期末净资产为负值,或追溯重述后最近一个会计年度期末净资产为负值”规定的对股票交易实施退市风险警示的情形。公司在2025年年度报告披露后,公司股票将可能被实施退市风险警示。
【嘉美包装:2025年12月17日至2026年1月23日期间股价涨幅408% 1月26日起停牌核查】
嘉美包装(002969.SZ)公告称,公司股票自2025年12月17日至2026年1月23日期间价格涨幅为408.11%,期间多次触及股票交易异常波动情形,公司股票短期内价格涨幅较大,已背离公司基本面。为维护投资者利益,公司将就股票交易波动情况进行停牌核查。公司股票自2026年1月26日起停牌,预计停牌时间不超过5个交易日。
【湖南黄金:拟购买黄金天岳、中南冶炼100%股权明日复牌 其主要从事部分金矿的采选及销售等】
湖南黄金(002155.SZ)公告称,公司拟通过发行股份方式购买交易对方湖南黄金集团、天岳投资集团持有的黄金天岳合计100%股权,及湖南黄金集团持有的中南冶炼100%股权,并向不超过35名特定投资者发行股份募集配套资金。本次交易相关的审计、评估工作尚未完成,标的资产估值及定价尚未确定,但根据相关数据初步测算,本次交易预计将达到《上市公司重大资产重组管理办法》规定的重大资产重组标准,从而可能构成上市公司重大资产重组。公司股票将1月26日开市起复牌。黄金天岳主要从事万古矿区的矿权整合、勘探,以及部分金矿的采选及销售,主要产品为金精矿。中南冶炼主营业务聚焦高砷、高硫等难处理金精矿的专业化冶炼加工,业务体系涵盖原料收购、冶炼加工、产品销售及技术服务一体化。通过实施本次交易,公司将同时整合金矿资源的采选与冶炼环节,进一步增加资源储备,提升对优质资产及产业链的控制力,增厚盈利空间。
增减持&回购
【中宠股份:拟1亿元-2亿元回购公司股份】
中宠股份(002891.SZ)公告称,公司拟使用自有资金和自筹资金以集中竞价交易方式回购部分公司已发行的人民币普通股(A股)股票。本次回购股份的价格为不超过78.00元/股(含),回购价格上限未超过公司董事会审议通过回购股份方案前30个交易日公司股票交易均价的150%,拟回购资金总额不低于1亿元,不超过人民币2亿元。在本次回购股份价格上限为人民币78.00元/股的条件下,若按回购总金额上限和回购股份价格上限测算,预计可回购股份数量为2,564,102股,占公司目前总股本比例为0.84%。本次回购股份后续将用于公司发行的可转债转股。
【上海沪工:股东明鑫光储拟减持不超3%股份】
上海沪工(603131.SH)公告称,持股5%以上股东明鑫光储计划减持不超过1010.72万股,占公司总股本的3%;减持方式为集中竞价和大宗交易(其中集中竞价不超过336.91万股,大宗交易不超过673.81万股);减持原因为自身资金需求;减持期间为2026年2月24日至2026年5月23日。
经营&业绩
【中微半导:2025年净利同比预增107.55%左右 32位MCU出货量和营收占比扩大】
中微半导(688380.SH)公告称,预计2025年归属于上市公司股东的净利润为2.84亿元左右,同比增长107.55%左右。报告期内,新产品推出提升产品竞争力,公司产品出货量持续攀升;32位MCU出货量和营收占比扩大;公司持有电科芯片股票浮动收益大幅增加。
【招金黄金:预计2025年净利润1.22亿元-1.82亿元 同比扭亏为盈】
招金黄金(000506.SZ)发布2025年度业绩预告,预计归属于上市公司股东的净利润为1.22亿元-1.82亿元,上年同期亏损12,742.80万元。业绩变动原因:主营业务扭亏,子公司斐济瓦图科拉金矿技改增产增效,叠加黄金价格上涨,毛利润大幅提高。
【炬芯科技:2025年净利同比预增91.40%】
炬芯科技(688049.SH)公告称,预计2025年年度实现归属于上市公司股东的净利润为2.04亿元,与上年同期相比增加9,741.71万元,同比增加91.40%。报告期内,公司以端侧产品AI化转型为核心,加码研发与提速新品迭代,端侧AI音频芯片量产落地,多类产品销售收入大幅增长,规模效应带动利润提升。
【合富中国:预计2025年净亏损2500万元-3600万元】
合富中国(603122.SH)发布2025年年度业绩预告,预计归属于上市公司股东的净利润为-3600万元到-2500万元,与上年同期相比将出现亏损。报告期内,随着国内宏观环境变化及体外诊断行业集中采购等医疗政策在全国逐步落地,受行业政策调整影响,市场竞争格局在重塑,公司医院客户的产品采购价格有所下降,订单规模也较上年有所波动,对公司销售收入及毛利水平带来阶段性挑战。
【海目星:2025年预亏8.5亿元到9.1亿元】
海目星(688559.SH)发布业绩预告,预计2025年实现归属于母公司所有者的净利润为亏损8.5亿元到9.1亿元,上年同期亏损1.63亿元。报告期内,受锂电、光伏行业产能过剩影响,行业市场竞争加剧,产品价格持续低迷,叠加公司成本管控难度加大,经营承压;同时,公司依据企业会计准则,基于谨慎性原则,对交付中的项目开展减值测试,并计提相应减值损失,对当期利润形成影响。
【思特威:2025年净利润同比预增149%-162%】
思特威(688213.SH)发布2025年年度业绩预告,预计2025年度实现归属于母公司所有者的净利润9.76亿元到10.31亿元,同比增幅149%到162%。报告期内,在智能手机领域,公司与多家客户的合作持续全面加深,产品能够满足更多旗舰机主摄、辅摄及多光谱摄像头等应用需求,公司创新研发推出的基于Lofic HDR®2.0技术的多款主摄高阶5000万像素产品出货量大幅上升,以及新开发的中高端HS系列多款5000万像素产品量产出货,带动公司智能手机领域营业收入大幅增长。
【华大智造:2025年预亏2.21亿元到2.73亿元】
华大智造(688114.SH)发布2025 年年度业绩预告,经初步测算,公司预计2025年年度实现归属于母公司所有者的净利润为亏损2.21亿元到2.73亿元,与上年同期相比,亏损将减少3.28亿元到亏损减少3.80亿元。报告期内,由于美元、欧元汇率波动,导致公司持有外币货币性项目产生的汇兑收益同比增加。
合同&项目中标
【合富中国:与明基医院签订采购总金额不低于6亿元的长期采购协议】
合富中国(603122.SH)公告称,与南京明基医院、苏州明基医院签订《长期采购协议》,明基医院在96个月内采购总金额不低于6亿元。该合同为公司日常经营性合同,预计对公司2026年及后续年度业绩产生积极影响。但合同履约时间较长,存在因宏观政策、市场环境等不可预计因素影响导致合同无法如期或全面履行的风险。
【华东重机:收到印度阿达尼集团中标通知书及签署国内智能化港口装卸设备项目合同】
华东重机(002685.SZ)公告称,近期收到印度阿达尼集团的中标通知书,并签署了国内几个智能化港口装卸设备项目,境内外项目合计总金额折合人民币约为12.5亿元。本次中标项目尚未签署正式合同,具体内容以正式签订的合同为准。若后续顺利签约,该项目预计将于2027年至2029年分批交付,将对公司未来年度经营业绩产生积极影响。
股价异动
【湖南白银:白银产品未来市场价格能否继续上涨或维持高位存在不确定性】
湖南白银(002716.SZ)发布股票交易严重异常波动公告,公司股价短期波动幅度较大,已明显偏离市场走势,存在较高的炒作风险。公司与同行业88家上市公司市盈率比较,湖南白银的静态和动态市盈率均处于较高水平。近期国际银价出现较大涨幅,公司白银产品未来市场价格能否继续上涨或维持高位存在不确定性。
其他
【中集车辆:子公司及旗下三家公司参与美国商务部发起的反补贴、反倾销调查】
中集车辆(301039.SZ)公告称,美国时间2026年1月21日,应美国挂车制造商联盟此前向美国国际贸易委员会(ITC)和美国商务部(DOC)提出的对来自墨西哥、加拿大和中国Van-type trailers and subassemblies thereof(厢式半挂车及其组件)发起反补贴、反倾销调查的申请,美国商务部正式宣布启动此次“反补贴、反倾销”调查。此次由在美子公司Vanguard Global牵头旗下Vanguard National Trailer Corporation, Vanguard Reefer Trailer Inc., Vanguard Refrigerated Trailer Co., Ltd(Canada)一起参与此次调查。
【康希通信:公司未侵犯Skyworks主张的5项专利中的任何一项专利】
康希通信(688653.SH)公告称,公司子公司康希通信科技(上海)有限公司、GRAND CHIP LABS, INC.和相关企业在ITC行政法官初裁中未违反《美国1930年关税法》第337节的规定,未侵犯Skyworks的专利权。本次337调查涉及的3项专利(US 9,450,579、US 9,148,194 和US 7,409,200)已于证据开示阶段因申请人Skyworks主动撤回而被终止调查。至此,公司未侵犯Skyworks主张的5项专利中的任何一项专利。此次初裁结果为公司产品在美国市场的出口提供了关键法律支撑。双方仍有权在法定期限内向ITC提起复审请求,公司将持续跟进后续进展。
【思林杰:终止发行股份及支付现金购买资产并募集配套资金暨关联交易事项】
思林杰(688115.SH)公告称,公司于2026年1月25日召开董事会,审议通过终止发行股份及支付现金购买资产并募集配套资金暨关联交易事项并撤回申请文件,以及与交易对方签署相关终止协议。公司综合考虑市场环境变化及与交易相关方充分沟通协商,决定终止本次交易事项。公司目前各项业务经营正常,本次交易终止不会对日常经营活动产生重大不利影响。公司承诺自公告披露之日起一个月内不再筹划重大资产重组。
【颀中科技:全资子公司发生火灾事故 初步预计或将对2026年全年业绩产生一定影响】
颀中科技(688352.SH)公告称,公司全资子公司苏州颀中厂区凸块制程段发生火灾事故。目前,火灾事故的具体原因正在调查、核实中。本次事故未造成人员伤亡,事故导致凸块制程段部分无尘室环境及生产设备受到影响,具体损失情况正在核实评估,初步预计或将对2026年全年业绩产生一定影响。公司已对受损资产投保财产险,相关保险核损理赔工作有序推进。苏州颀中因本次事故部分需后续处理的产品的生产进度,公司正统筹安排合肥厂区产能提供支应,并加速凸块产能扩充,尽最大努力保障客户订单交付,同时全力加快多元化芯片封测事业的布局与扩展。
【洛阳钼业:收购金矿项目完成交割】
洛阳钼业(603993.SH)公告称,公司通过控股子公司收购加拿大上市公司Equinox Gold Corp.旗下Aurizona金矿、RDM金矿、Bahia综合矿区100%权益。鉴于协议中约定的先决条件已全部实现或豁免,本次收购已于北京时间2026年1月23日完成交割。本次交易涉及的金矿资产合计包含黄金资源量501.3万盎司,平均品位为1.88g/t;黄金储量387.3万盎司,平均品位为1.45g/t。公司认为上述金矿资源量较大,基础设施完善,选矿工艺成熟,盈利能力较强,收购完成即可为公司贡献产量和利润,预期投资回报期短,经济效益良好。2026年黄金预计年化产量6—8吨,将为公司实现黄金产量规划目标发挥积极贡献,进一步培厚公司资源储备。