《科创板日报》2月15日讯(记者 郭辉 陈俊清) 财联社创投通数据显示,2025年1月至2026年2月5日,我国集成电路产业在国产化关键攻坚阶段迎来资本密集布局,已披露的融资规模已达835亿元,融资事件数累计1197起,成为硬科技领域最受资本关注的赛道之一。
平均来看,2025年1月至2026年2月5日期间,每起融资事件的规模约7000万元,相较于前几年半导体产业早期融资的“小额分散”特征,当前资本布局更具针对性。
从赛道发展特征来看,集成电路国产化已从基础封装、中低端芯片设计等环节,全面向14nm及以下先进制程、AI算力芯片、高端存储芯片等核心领域迈进。
从行业发展核心趋势来看,Chiplet、柔性AI芯片等新技术的突破则为边缘计算、可穿戴设备等场景提供新支撑,为产业升级提供了新的技术路径。
毅达资本、深创投、中芯聚源在投资机构中动作颇为活跃
资本层面,国资资本、产业资本、创投机构,聚焦核心赛道与优质标的,形成协同布局格局。
在2025年1月至2026年2月5日期间,毅达资本、深创投、中芯聚源等头部机构成为投资主力军,相关机构共同呈现投资事件数多、覆盖企业广的特征,且注重对标的企业的投后赋能与长期培育,与集成电路产业技术研发周期长、产业化难度大的特征高度适配。

2025年1月至2026年2月5日集成电路行业活跃投资机构
在2025年1月至2026年2月5日期间,毅达资本以35起投资事件、32家投资公司的成绩位居活跃机构首位,成为2025年至今集成电路赛道布局最积极的创投机构。从数据来看,其中7家企业获得后续融资,1家企业进入拟上市阶段。
同期,深创投以22起投资事件、21家投资公司位列第二,其布局特征与毅达资本形成差异化,从被投项目来看,兼顾早中期孵化与成熟期企业培育是深创投的特点之一。数据显示,深创投有6家投资企业获得后续融资,1家拟上市公司、1家上市公司,是14家活跃机构中为数不多在过去一年拥有上市公司标的的机构。
中芯聚源聚焦集成电路产业链的技术路线、市场需求、企业竞争力。在2025年1月至2026年2月5日期间,其共参与19起投资事件对应19家公司,7家企业获得后续融资,3家拟上市公司、1家上市公司。
中科创星则坚持硬科技早期投资的定位,在2025年1月至2026年2月5日期间共有18起投资事件、14家投资公司,6家企业获得后续融资,其布局的标的多为集成电路领域的初创型硬科技企业,聚焦于半导体设备、核心材料等“卡脖子”环节的技术研发。
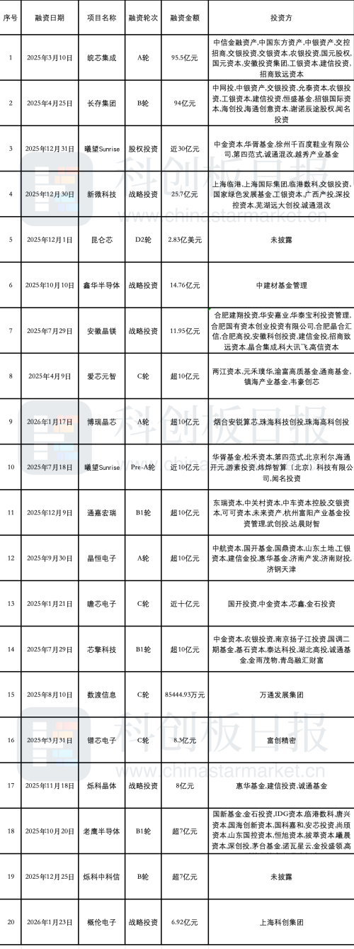
大额融资向AI、存储芯片、半导体制造等核心领域集中
在企业端,在2025年1月至2026年2月5日期间,在统计的20起大额融资事件中,融资金额超10亿元的项目达12个,融资金额在7-10亿元的项目有3个,其余5个项目融资金额在6-7亿元。10亿元以上融资项目的融资金额超500亿元,占整个集成电路赛道835亿融资规模的60%以上,充分体现了资本向核心赛道头部企业集中的特征。
从行业来看,大额融资向存储芯片、AI芯片、半导体制造等核心领域集中。

2025年1月至2026年2月5日集成电路行业大额融资事件
半导体制造领域的皖芯集成是上市公司晶合集成子公司,是2025年至今集成电路赛道融资规模最大的企业。2025年3月完成了95.5亿元A轮融资,投资方涵盖中信金融资产、中国东方资产、中银资产等国资背景金融资产公司,以及安徽投资集团、工银资本、建信投资等机构,体现了半导体制造领域的战略重要性与重资产属性。皖芯集成还在2025年10月宣布将取得晶合集成控股股东合肥建投30亿元现金增资。
存储芯片领域的长存集团完成94亿元B轮融资,成为过去一年仅次于皖芯集成的第二大融资项目,投资方包括上海国资经营、中网投、中银资产等国资资本,以及工银资本、建信投资、招银国际资本等投资机构。长江存储作为国内高端存储芯片的龙头企业,在3D NAND闪存芯片领域的技术研发与产能建设已取得阶段性成果,其近百亿的融资将用于产能扩张与先进工艺的研发,进一步提升其在全球存储芯片市场的竞争力,推动国内高端存储芯片的国产化进程。
在2025年1月至2026年2月5日期间,AI芯片领域成为大额融资的“高频赛道”。曦望Sunrise、昆仑芯、爱芯元智、芯擎科技、博瑞晶芯等企业均斩获超十亿级融资。其中曦望Sunrise成为AI芯片领域的融资明星,2025年7月完成近10亿元Pre-A轮融资,12月又完成近30亿元股权投资,半年内两轮融资合计近40亿元,投资方包括中金资本、华胥基金、第四范式、诚通混改等。
昆仑芯则在2025年12月完成2.83亿美元(约合人民币超20亿元)D2轮融资,成为AI芯片领域的又一大额融资项目,尽管投资方未披露,但大额的D轮融资或意味着企业技术已进入成熟期。爱芯元智、芯擎科技、博瑞晶芯也分别完成超10亿元融资,爱芯元智聚焦于通用AI算力芯片,芯擎科技聚焦于汽车AI芯片,博瑞晶芯聚焦于边缘计算AI芯片,覆盖了AI芯片的主要应用领域。
在半导体材料与设备领域,2025年1月至2026年2月5日期间,安徽晶镁、晶恒电子、烁科晶体等企业也获得大额融资。安徽晶镁完成11.95亿元战略投资,晶恒电子完成超10亿元A轮融资,烁科晶体完成8亿元战略投资。
从活跃融资企业来看,在2025年1月至2026年2月5日期间,研微半导体、曦望Sunrise、蓝芯算力等AI芯片企业完成四轮融资,原集微、诺视科技、奕行智能等企业融资频次居前。江原科技、奕行智能等标的获资本市场高认可度,财联社创投通数据显示,其融资概率超90%。

2025年1月至2026年2月5日集成电路行业融资活跃企业
值得一提的是,在上述23家2025年以来融资活跃的企业当中,沐曦股份是唯一一家完成IPO的企业。沐曦股份聚焦于AI算力芯片领域,在2025年完成三轮融资后实现IPO,沐曦股份的成功上市不仅为集成电路领域的企业提供了资本化的参考路径,也体现了资本市场对AI芯片赛道的认可。