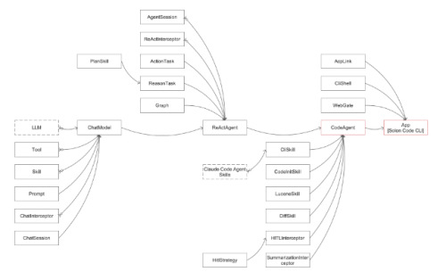
近日,Solon AI 框架正式推出了全新产品 ——Solon Code CLI。这款智能终端助手深度融合了 Claude Code CLI 的设计理念,专为 Java 开发者量身打造。Solon Code CLI 不仅仅是一个简单的代码工具,它通过 AI 技术提供了一种全新的编程体验,让开发者在编码过程中如同与一位资深程序员对话。
首先,Solon Code CLI 支持项目结构的自动识别。当开发者在终端输入 “init” 命令时,系统会迅速扫描并记录项目中的文件,并生成一份 CLAUDE.md 文件,这份文件不仅为 AI 提供了项目的信息,也为团队成员提供了一份清晰的项目文档。

其次,这款工具拥有强大的代码理解与搜索功能。开发者只需输入相关指令,Solon Code CLI 即可通过智能搜索快速定位到需要的代码段,极大提升了查找效率。例如,如果开发者想要查找与 “server” 相关的代码,系统会自动列出相关结果,并提供代码预览。
最后,Solon Code CLI 在代码修改和验证方面同样表现出色。它遵循 “验证驱动” 的原则,在开发者进行代码修改后,会自动执行测试以确保变更的安全性。此外,对于一些高风险的操作,如网络请求,系统会要求开发者确认,确保安全无虞。
Solon Code CLI 采用了 “池盒模型”,支持 CLI、Web 和 ACP 三种连接模式。开发者可以在命令行直接与 AI 对话,或通过 Web 界面进行可视化交互,还可以与 IDE 插件无缝对接。这种灵活性使得无论是 Java 后端开发、Node.js 前端开发,还是其他技术栈的使用,Solon Code CLI 都能轻松应对。
对于想要提升开发效率的 Java 开发者来说,Solon Code CLI 无疑是一款不可多得的好帮手。
划重点:
兼容多种技术栈,支持项目自动识别与文档生成。
强大的智能搜索功能,快速定位所需代码,提升效率。
安全的命令执行与代码修改验证,确保开发过程中的安全性。