每经记者|蔡鼎 每经编辑|陈俊杰
鹏鼎控股(SZ002938,股价51.5元,市值1194亿元)3月17日晚间公告称,公司董事会同意全资子公司庆鼎精密电子(淮安)有限公司(下称“庆鼎精密”)与淮安经济技术开发区管理委员会(下称“淮安经开区管委会”)签订项目投资协议书,庆鼎精密在淮安市2025GGK33地块的国有建设用地投资110亿元,用于高端 PCB(印刷电路板)项目生产基地的建设。
据公告,上述议案已由鹏鼎控股第三届董事会第二十五次会议全票审议通过,无需提交股东会审议。本次投资不构成关联交易,也不构成重大资产重组。

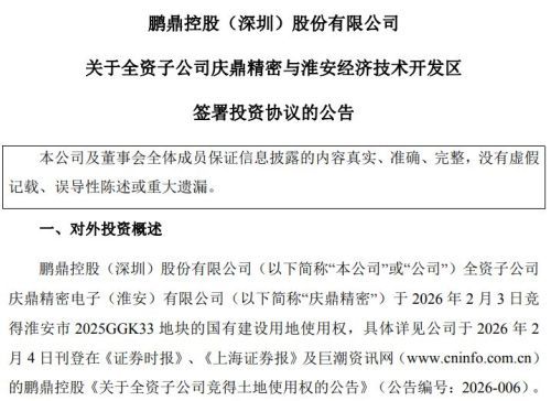
图片来源:鹏鼎控股公告
投资将使用公司自有资金及自筹资金
据公告,协议约定,淮安经开区管委会将负责规划调整,把562.33亩工业用地整体调出综保区,为企业优化产能和提升良率提供空间条件。此外,政府还将提供优越的政策环境和适合的平台载体,共同推动产业集聚,营造产业生态,助力鹏鼎控股降本增效,始终保持领先的市场竞争力。
而鹏鼎控股则在取得土地使用权后加快推进建设,把明确的市场需求转化为实际产能,并承诺根据需要优先在经开区内购置用地,持续加大投资。同时,鹏鼎控股将推动重点布局的人工智能、具身机器人、智能网联汽车、光通信等前沿领域的高端产品研发与生产优先落户淮安。
对于本次对外投资的目的及影响,鹏鼎控股称,本次投资是公司基于整体战略规划,紧抓AI技术发展浪潮,加快推进高端PCB产品生产布局,有助于扩大公司经营规模、推动各产品线技术升级与产品迭代,进而提升公司经营效益。本项目符合国家产业政策导向,顺应行业发展趋势。
鹏鼎控股补充称,本次项目投资将使用公司自有资金及自筹资金,相关投入将严格遵循公司整体投资规划有序推进。据鹏鼎控股2025年三季报,截至2025年三季度末,公司的现金及现金等价物余额为117.03亿元。
去年8月就曾公告拟在淮安园区投资80亿元
鹏鼎控股还在公告中披露了包括工期风险和市场风险等在内的多重风险。例如,公司称,超大金额投资可能对公司经营性现金流造成一定压力,并存在融资成本上升的风险。
《每日经济新闻》记者注意到,其实鹏鼎控股在江苏淮安早就有深度布局,其淮安第一园区早在2008年2月就已正式投产,淮安第二园区于2016年1月正式投产。此外,2025年8月,鹏鼎控股曾公告计划在淮安园区投资80亿元人民币,用于扩充涵盖服务器、光通讯等领域的PCB产能。
就在本次项目投资协议书签署前不久的2026年2月3日,鹏鼎控股全资子公司庆鼎精密刚刚以6614万元竞得淮安市一块面积达37.49万平方米的工业用地。本次公告的110亿元高端PCB生产基地,正是落地于此。
作为国内PCB龙头,鹏鼎控股的百亿投资并非孤立动作,而是依托于当地相对成熟的产业生态。近年来,淮安市已集聚了30余家PCB产业链上下游企业。在“中国综合PCB百强榜单”中,除了鹏鼎控股,落户淮安的苏杭电子、特创科技等知名非上市或拟上市PCB企业也曾入围。这种主导企业与配套企业协同发展的集群效应,为百亿级高端产能的落地提供了基础支撑。
就在上周(3月12日),鹏鼎控股才披露了2025年业绩快报。公司2025年实现营业总收入约391.47亿元,同比增长11.4%;归母净利润约37.38亿元,同比增长3.25%;扣非归母净利润约35.34亿元,同比增长0.08%;基本每股收益1.61元,同比增长3.21%。

图片来源:鹏鼎控股业绩快报
尽管鹏鼎控股2025年的归母净利润实现了正增长,但Wind金融终端汇编数据显示,12家机构对鹏鼎控股2025年归母净利润的一致预测值约为42.22亿元。因此,按照公司披露的约37.38亿元归母净利润来看,该数值不及机构预期,且披露值低于全部12家机构的预测值。
封面图片来源:每经媒资库