每经记者|杜宇 每经编辑|程鹏 向江林
记者|杜宇
编辑|程鹏 向江林校对|张锦河
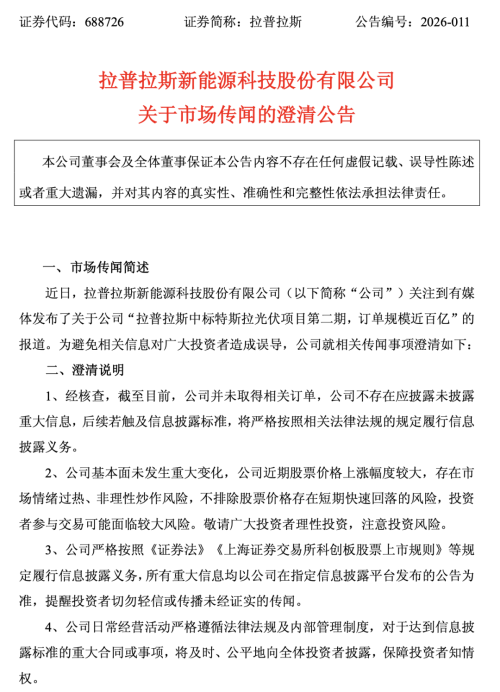
4月1日上午,有媒体报道称,国内光伏电池片核心工艺设备及解决方案提供商拉普拉斯(688726)于近日中标特斯拉光伏项目第二期,订单规模近百亿人民币。早盘,该公司股价在10:50左右瞬间拉升,并快速封涨停。截至午间收盘,拉普拉斯报65.84元/股,涨19.99%。
午间,拉普拉斯紧急发布澄清公告称,经核查,截至目前,公司并未取得相关订单,公司不存在应披露未披露重大信息,后续若触及信息披露标准,将严格按照相关法律法规的规定履行信息披露义务。
“公司基本面未发生重大变化,公司近期股票价格上涨幅度较大,存在市场情绪过热、非理性炒作风险,不排除股票价格存在短期快速回落的风险,投资者参与交易可能面临较大风险。”拉普拉斯称。

根据该公司2月26日发布的业绩快报,拉普拉斯2025年实现营业总收入54.59亿元,同比减少4.69%;归母净利润6.12亿元,同比减少16.07%;扣非后的归母净利润4.94亿元,同比减少18.45%;基本每股收益1.51元,较上年同期减少22.96%。
2025年末,拉普拉斯总资产104.89亿元,较期初增加3.75%;归属于母公司的所有者权益40.65亿元,较期初增长15.36%;归属于母公司所有者的每股净资产10.03元,较期初增长15.42%。
4月1日午后开盘,拉普拉斯股价瞬间跳水,截至发稿,涨幅缩小至10.73%。

(免责声明:本文内容与数据仅供参考,不构成投资建议,使用前请核实。据此操作,风险自担。)
