存储芯片人形机器人云计算多只概念股披露业务进展

2026年03月23日 10:27
本文共计2033个字,预计阅读时长7分钟。
来源/东方财富网 责编/爱力方

  上周(3月16日至22日),A股三大股指上周涨跌不一,沪指失守4000点大关,周跌幅达3.38%,深成指跌2.90%,创业板指相对强势,单周上涨1.26%。

  板块方面,两市仅上周五异动的光伏设备板块飘红,有色金属、化工、电网设备等板块深度回调,储能、CPO、存储芯片、算力租赁、绿色电力等概念板块反复活跃。

  由于AI需求高增以及供需失衡,存储芯片涨价潮持续,叠加三星电子工会罢工风波,存储芯片概念上周表现活跃。

  西南证券研报指出,需求爆发&供给刚性,价格持续上涨,存储迎来超级周期。国金证券也认为,存储芯片的这轮超级周期,本质上是“AI技术革命+全球产能重构+国产替代突破”三重共振的结果,国产存储产业链或成为这轮周期的最大赢家。

  据不完全统计,上周有多家上市公司在互动平台对存储芯片相关提问进行了回复:

  “公司有信心在AI需求快速增长的驱动下,实现持续、稳健的高质量发展。”江波龙上周五(3月20日)在互动平台上表示,公司是国内少数具备“eSSD+RDIMM”产品设计与规模供应能力的企业之一。在端侧AI领域,公司已推出UFS 4.1、mSSD、ePOP4X等高端存储产品,其中,定制化端侧AI存储产品已在头部客户处批量出货,UFS 4.1正稳步推进其规模化应用。

  佰维存储上周三在互动平台上直言,2026年存储行业迎来高度景气周期,AI算力与国产替代驱动DRAM、NAND价格持续上涨,行业供不应求,公司受益显著。

  同有科技表示,目前公司高端存储系统产品已在智算中心等高端应用场景批量出货,参股公司忆恒创源企业级SSD已大规模导入头部互联网用户。公司产能可满足产品生产订单的及时交付。

  北京君正称,公司存储芯片产品主要面向汽车、工业等行业市场,与消费类市场的价格调整方式有所不同,公司会根据市场综合情况对产品进行调价,充分把握存储周期带来的发展机会。

  上交所官网信息显示,宇树科技科创板IPO申请获上交所受理,2025年公司人形机器人出货量超5500台。业绩方面,公司预计2025年实现营收17.08亿元,同比增长335.36%;扣非净利润超6亿元,同比增长674.29%。

  国海证券最新研报指出,电动化与智能化浪潮下,国内外人形机器人产品问世并不断迭代,有望开辟比汽车更广阔的市场空间,人形机器人产业链将迎来“从0至1”的重要投资机遇。

  据不完全统计,上周有多家上市公司在互动平台对人形机器人相关提问进行了回复:

  亿纬锂能上周四(3月19日)表示,公司龙泉三号、四号固态电池已顺利下线,产品通过材料体系优化与结构设计创新,在工作压力控制上取得显著技术进步,其中龙泉三号目标面向人形机器人领域。

  万里扬透露,公司有收到机器人公司的关节模组的样机订单,尚未有批量化的订单。

  拓斯达表示,公司与国创工软共同研发了基于国产操作系统的新一代X5智能机器人控制平台。该平台执行机器人“小脑”的运动控制功能,全面适配智能机器人,具有高度的开放兼容性。公司的人形机器人小拓可应用于注塑场景,目前尚未实现批量订单。

  富临精工称,公司机器人智能电关节模组及零部件主要以行星电关节模组、谐波电关节模组为主的系列产品集成了精密减速器、电机、角度传感器及电控等关键零部件,用于四足机器狗、双足人形机器人及轮式机器人。“公司正有序推进与智元等相关各方的合作。”

  阿里云、百度云同日宣布提价,全球云厂涨价周期进一步明确,OpenClaw等AI应用爆发带动算力需求指数级增长,此外,算网融合政策加速落地以及工信部启动“毫秒用算”专项行动等,多重催化共同作用下,云计算概念上周逆势活跃。

  国联民生证券指出,伴随Token需求快速提升,涨价趋势从上游逐步传导到CPU及云服务,全球云计算龙头AWS率先开启提价打破行业惯例,云计算及配套服务厂商有望迎来估值重构。

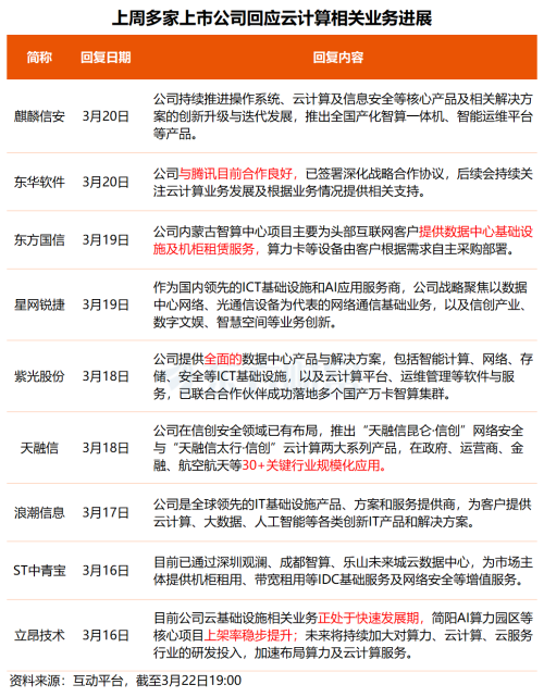
  据不完全统计,上周有多家上市公司在互动平台对云计算相关提问进行了回复:

  东方国信上周四(3月19日)表示,公司内蒙古智算中心项目主要为头部互联网客户提供数据中心基础设施及机柜租赁服务,算力卡等设备由客户根据自身业务需求自主采购部署。

  “公司提供全面的数据中心产品与解决方案,包括智能计算、网络、存储、安全等ICT基础设施,以及云计算平台、运维管理等软件与服务。”紫光股份表示,公司在北京、内蒙古等多地参与了智算中心建设,并联合国产CPU、GPU等伙伴,全面抢抓国产化建设机遇,成功落地多个国产万卡智算集群。

  立昂技术称,目前公司云基础设施相关业务(数据中心及云服务)正处于快速发展期,2025年上半年该板块收入占比已达20.74%,简阳AI算力园区等核心项目上架率稳步提升,将为收入增长提供支撑。未来公司将持续加大对算力、云计算、云服务行业的研发投入,加速布局算力及云计算服务。

(文章来源:东方财富研究中心)

来源:事关存储芯片、人形机器人、云计算概念!多只核心标的透露最新业务进展 | 东方财富网

声明:本文来自东方财富网,版权归作者所有。文章内容仅代表作者独立观点,不代表A³·爱力方立场,转载目的在于传递更多信息。如有侵权,请联系 copyright#agent.ren。

相关图文

热门资讯

推荐专栏

爱力方

爱力方

机器人前沿资讯及信息解读
机器人大讲堂

机器人大讲堂

中国顶尖的机器人专业媒体服务平台
关注爱力方,掌握前沿具身智能动态

© 2025 A³·爱力方

https://www.agent.ren/