
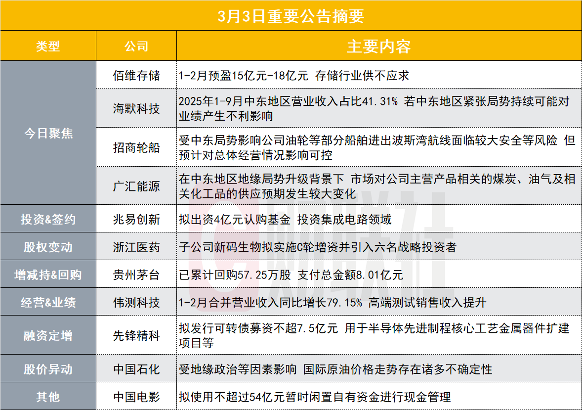
今日聚焦
【佰维存储:1-2月预盈15亿元-18亿元 存储行业供不应求】
佰维存储(688525.SH)公告称,预计2026年1-2月实现营业收入40亿元至45亿元,同比增长340%至395%;归属于上市公司股东的净利润为15亿元至18亿元,同比扭亏为盈。2026年存储行业迎来高度景气周期,AI算力与国产替代驱动DRAM/NAND价格持续上涨,行业供不应求,公司受益显著。同时,为提高公司产品在AI时代的市场竞争力,公司持续加大芯片设计、解决方案、先进封测及测试设备等领域的投入力度。
【海默科技:2025年1-9月中东地区营业收入占比41.31% 若中东地区紧张局势持续可能对业绩产生不利影响】
海默科技(300084.SZ)发布异动公告,公司关注到,近期受中东地缘政治局势紧张、重要航运通道霍尔木兹海峡通行受阻等因素影响,国际原油价格短期内出现较大幅度上涨,A股油气相关板块交易活跃度增加。公司提请广大投资者注意,国际原油价格受地缘政治、宏观经济、市场供需等多种复杂因素共同影响,后续走势存在不确定性。公司从事高端油气装备制造及服务业务,2024年、2025年1-9月,公司在中东地区营业收入分别为1.31亿元、1.26亿元,占公司当期营业收入的比例分别为21.82%、41.31%。若当前中东地区紧张局势持续,或其影响范围扩展至中东地区其他主要油气资源国,可能对公司在当地的业务开展产生不利影响,进而对公司整体经营业绩造成负面影响。
【8天5板招商轮船:受中东局势影响公司油轮等部分船舶进出波斯湾航线面临较大安全等风险 但预计对总体经营情况影响可控】
招商轮船(601872.SH)公告称,公司股票于2026年2月27日、3月2日、3月3日连续三个交易日内收盘价格涨幅偏离值累计超过20%,属于股票交易异常波动情形。近日,本公司生产经营情况基本正常。受中东局势影响,公司油轮等部分船舶进出波斯湾航线面临较大安全等风险,但预计对公司总体经营情况影响可控,挑战与机遇并存。经公司核查,除上述中东局势带来一定经营风险的事项外,暂未发现对公司股票交易价格产生重大影响的需要澄清或回应的媒体报道或市场传闻,亦未涉及市场热点概念。
【2连板广汇能源:在中东地区地缘局势升级背景下 市场对公司主营产品相关的煤炭、油气及相关化工品的供应预期发生较大变化】
广汇能源(600256.SH)公告称,公司A股股票连续三个交易日收盘价格涨幅偏离值累计达到20%,属于股票交易异常波动情形。经自查,公司目前生产经营活动一切正常,内部经营管理有序推进,行业政策不存在重大调整;但在中东地区地缘局势升级的背景下,市场对公司主营产品相关的煤炭、油气及相关化工品的供应预期发生了较大变化。经自查,公司未发现其他有可能对公司股价产生较大影响的重大事件,公司董事、高级管理人员、控股股东、实际控制人及持股5%以上的股东在公司本次股票交易异常波动期间不存在买卖公司股票的情况。
【ST京蓝:停牌核查结束 股票复牌】
ST京蓝(000711.SZ)公告称,停牌期间,公司就股价波动的相关事项进行了核查。鉴于相关自查工作已完成,根据相关规定,经公司申请,公司股票将于2026年3月4日(星期三)开市起复牌。公司股票自2026年1月23日至2026年2月26日期间价格涨幅为116.67%,期间多次触及股票交易异常波动情形、1次触及严重异常波动情形,公司股票短期内价格涨幅较大,严重脱离公司业绩情况。公司业绩未发生重大变化,存在市场情绪过热情形,交易风险较大。如未来公司股票价格进一步异常上涨,公司可能再次向深圳证券交易所申请停牌核查。此外,公司提示控股股东业绩补偿逾期及新增补偿风险、业绩预告大额亏损的风险、流动性风险、ITO靶材业务市场拓展存在重大不确定性且面临多重行业风险等。
【两连板准油股份:公司及子公司均没有油气生产业务 也无海外业务】
准油股份(002207.SZ)发布股票交易异常波动暨风险提示性公告,目前,公司业务收入绝大部分来源于国内的油田技术服务,公司及子公司均没有油气生产业务、也无海外业务。同时,公司主营油服业务使用的机动设备主要以汽柴油为动力燃料,成品油价格上涨将部分增加公司经营成本。因此,近期受地缘形势影响下的国际原油价格及成品油价格的波动,对公司未来业绩的影响仍存在不确定性。
【20CM两连板新锦动力:拥有油气开采与销售业务 预计2025年相关营收在公司整体营收中所占比例不足10%】
新锦动力(300157.SZ)发布股票交易异常波动公告,近期,受国际局势变动影响,原油及天然气价格呈现上升预期。公司拥有油气开采与销售业务,预计2025年相关营业收入在公司整体营业收入中所占比例不足10%(相关数据尚未经审计),占比较小,对公司整体业绩的影响有限。公司油气开采与销售业务面临宏观环境、所在地政策、行业以及市场环境等不确定因素影响,未来发展存在不确定性。
【杉杉股份:若本次重整成功 实控人将变更为安徽省国资委】
杉杉股份(600884.SH)公告称,公司控股股东杉杉集团及其全资子公司朋泽贸易的重整计划草案已提交债权人会议表决,合并破产重整案第四次债权人会议于3月2日召开。若重整成功,公司控制权将变更为安徽皖维集团有限责任公司,实际控制人将变更为安徽省国资委。但重整计划尚需相关会议审议表决通过并获得法院批准,结果存在不确定性。公司生产经营正常,未受重大影响。
【兖矿能源:甲醇等化工品国际供给形势可能出现变化 未来业绩仍可能受原材料价格波动等因素影响存在一定的不确定性】
兖矿能源(600188.SH)公告称,公司A股股票连续三个交易日内收盘价格涨幅偏离值累计超过20%,属于股票交易异常波动。公司目前生产经营正常,内部生产秩序正常。近期地缘冲突持续升级、国际能源价格波动,甲醇等化工品国际供给形势可能出现变化。公司所处行业面临市场竞争、宏观经济波动等常规经营风险,未来业绩仍可能受行业政策调整、市场需求变化、原材料价格波动等因素影响,存在一定的不确定性,敬请投资者关注相关经营风险。
【通鼎互联:用于数据中心的光纤产品比重较小 目前不从事CPO相关业务】
通鼎互联(002491.SZ)发布异动公告,公司注意到近期市场对用于数据中心的光纤产品需求的增长关注度较高,截至2025年12月,公司用于数据中心的光纤产品比重较小,相关产品对公司未来业绩的影响程度存在不确定性。公司目前不从事CPO相关业务,敬请广大投资者注意投资风险。
【中润光学:子公司产品终端应用涉及“光通信”领域 目前仍处于研发阶段】
中润光学(688307.SH)发布异动公告,公司关注到近期资本市场对“无人机”“光通信”等概念关注度较高。目前公司及子公司戴斯光电的光学产品可应用于“无人机”与“光通信”等领域。其中,公司研发的无人机镜头主要应用于工业无人机等领域,部分产品尚处于研发或小批量试制阶段,现阶段该板块销售收入占公司总营收比重不足3%。与此同时,子公司戴斯光电研发的棱镜、PBS、柱面镜等光学元件,其终端应用涉及“光通信”领域,目前也仍处于研发阶段,未来发展存在一定的不确定性,相关产品暂未形成实质性收入。综合来看,上述光学产品尚未对公司整体经营业绩构成重大影响。
【2连板金瑞矿业:截至目前 金属锶及合金生产系统及设备检修工作尚处于收尾阶段且预计近期可全面恢复生产】
金瑞矿业(600714.SH)公告称,公司股票连续三个交易日内日收盘价格涨幅偏离值累计超过20%,属于股票交易异常波动情形。公司主营业务为锶盐系列产品的生产与销售。经自查,除所属主要生产子企业重庆庆龙精细锶盐化工有限公司、重庆庆龙新材料科技有限公司因例行停产检修目前处于全面停产状态外,公司内外部经营环境未发生重大变化,行业政策未发生重大调整。公司及所属子公司不存在影响公司股票交易价格异常波动的重大事项。公司对上述子公司例行停产检修事项已进行公告。截至目前,碳酸锶生产线已恢复生产,金属锶及合金生产系统及设备检修工作尚处于收尾阶段,预计近期可全面恢复生产。
投资&签约
【兆易创新:拟出资4亿元认购基金 投资集成电路领域】
兆易创新(603986.SH)公告称,公司拟作为有限合伙人以自有资金出资4亿元认购上海石溪兆易智芯创业投资合伙企业(有限合伙)基金份额,约占基金认缴出资总额的25.87%。该基金投资范围包括集成电路领域等。
【中牧股份:拟7.27亿元收购中核铀业旗下两家公司股权】
中牧股份(600195.SH)公告称,公司拟以7.27亿元收购中核铀业持有的河北圣雪大成制药51%股权及中核铀业与其他公司持有的内蒙古圣雪大成制药72.7272%股权。收购完成后,圣雪大成、内蒙古圣雪大成将成为中牧股份控股子公司,其财务数据将纳入公司合并财务报表范围。本次收购符合国家产业政策,符合公司战略规划,将通过优质资产导入实现公司产业链条延伸、资源互补,发挥协同效应,进一步推动公司高质量发展。
股权变动
【浙江医药:子公司新码生物拟实施C轮增资并引入六名战略投资者】
浙江医药(600216.SH)公告称,公司下属子公司新码生物拟实施C轮增资并引入六名战略投资者,C轮投资人拟合计以人民币6.21亿元的增资款认购新码生物新增注册资本人民币561万元,取得增资后新码生物合计约16.4018%股权。此外,绍兴本一不二拟以人民币840万元的增资款认购新码生物新增注册资本56万元,取得增资后新码生物1.6387%股权。本次增资完成后,浙江医药直接持有新码生物的股权比例由45.9186%变更为37.6347%,新码生物仍为公司的控股子公司,仍纳入公司的合并报表范围。
增减持&回购
【贵州茅台:已累计回购57.25万股 支付总金额8.01亿元】
贵州茅台(600519.SH)公告称,2026年2月,公司累计回购股份15.57万股,占公司总股本的比例为0.0124%,购买的最高价为1499.74元/股、最低价为1456.12元/股,支付的金额为2.3亿元。截至2026年2月底,公司已累计回购股份57.25万股,占公司总股本的比例为0.0457%,购买的最高价为1499.74元/股、最低价为1322.60元/股,已支付的总金额为8.01亿元(不含交易费用)。
【工业富联:累计回购1117.49万股公司股份 使用资金总额3.47亿元】
工业富联(601138.SH)公告称,截至2026年2月28日,公司通过上海证券交易所交易系统以集中竞价交易方式累计回购公司股份1117.49万股,占公司目前总股本0.06%,回购最高价格人民币63.40元/股,回购最低价格人民币18.40元/股,使用资金总额人民币3.47亿元(不含交易佣金、过户费等交易费用)。
【宁德时代:已累计回购公司A股股份1599.08万股 成交总金额为43.86亿元】
宁德时代(300750.SZ)公告称,截至2026年2月28日,公司通过深圳证券交易所股票交易系统以集中竞价交易方式累计回购公司A股股份1599.08万股,占公司同日A股总股本的0.3628%,最高成交价为317.63元/股,最低成交价为231.50元/股,成交总金额为人民币43.86亿元(不含交易费用)。
【中国巨石:股东振石集团增持计划完成 累计增持金额11亿元】
中国巨石(600176.SH)公告称,公司持股5%以上股东振石控股集团有限公司已完成增持计划,累计增持公司股份5127万股,占公司总股本的1.2808%,累计增持金额为10.999895亿元,达到增持计划的下限要求。增持计划首次披露日为2025年11月29日,拟实施期间为自增持计划披露之日起12个月,拟增持金额为5.5亿元至11亿元。
【通化金马:董事长拟增持1000万元-2000万元公司股份】
通化金马(000766.SZ)公告称,公司董事长兼总经理张玉富拟自公告披露之日起6个月内,通过深圳证券交易所交易系统允许的方式增持公司股份,计划增持金额不低于人民币1000万元(含)且不超过人民币2000万元(含)。
经营&业绩
【伟测科技:1-2月合并营业收入同比增长79.15% 高端测试销售收入提升】
伟测科技(688372.SH)公告称,初步核算,公司2026年1-2月实现合并营业收入3.21亿元,较去年同期的1.79亿元增长79.15%。本期经营业绩显著提升主要得益于新扩产能投入使用、高端测试销售收入提升及产能利用率提高。
【珠海冠宇:预计1-2月营业收入同比增长45%至54%】
珠海冠宇(688772.SH)公告称,公司财务部初步测算,预计2026年1-2月实现营业收入22.06亿元至23.47亿元,同比增长45%至54%。主要系公司市场拓展取得显著成效,客户份额得到有效提升。
【艾力斯:2026年第一季度净利同比预增43.73%】
艾力斯(688578.SH)公告称,预计2026年第一季度归属于上市公司股东的净利润为5.90亿元,比上年同期增长43.73%。受益于国家医保政策的支持与覆盖,公司商业化产品销售收入及推广服务收入持续增长,推动公司经营业绩继续攀升。
【飞南资源:控股子公司赣州飞南取得危险废物经营许可证】
飞南资源(301500.SZ)公告称,公司控股子公司赣州飞南近日取得江西省生态环境厅颁发的《危险废物经营许可证》,核准经营规模为55,000吨/年,有效期限自2026年3月2日至2027年3月1日。该许可证的取得为公司开展工业盐资源化利用业务奠定基础,但相关业务的开展存在一定风险和不确定性,公司将及时履行信息披露义务。
融资&定增
【先锋精科:拟发行可转债募资不超7.5亿元 用于半导体先进制程核心工艺金属器件扩建项目等】
先锋精科(688605.SH)公告称,公司拟向不特定对象发行可转债募资不超过7.5亿元,用于半导体先进制程核心工艺金属器件扩建项目、半导体先进制程核心工艺非金属材料及器件研发生产新建项目、半导体设备用陶瓷静电吸盘研发项目以及补充流动资金。公司表示,这些项目将有助于突破产能瓶颈,满足下游客户需求,并提升公司在半导体先进制程领域的竞争力。
【沧州明珠:拟定增募资不超14亿元 用于补充流动资金】
沧州明珠(002108.SZ)公告称,公司拟向特定对象广州轻工发行不超过3.5亿股股票,募资总额不超过14亿元,用于补充流动资金。
股价异动
【中国石化:受地缘政治等因素影响 国际原油价格走势存在诸多不确定性】
中国石化(600028.SH)公告称,公司股票于2026年2月27日、3月2日、3月3日连续三个交易日内日收盘价格涨幅偏离值累计超过20%,属于股票交易异常波动情形。经核实,公司生产经营情况正常,公司及控股股东均不存在应披露而未披露的重大事项。受地缘政治等因素影响,国际原油价格走势存在诸多不确定性,敬请广大投资者注意风险。
【2连板中国石油:短期油价波动存在较大不确定性】
中国石油(601857.SH)公告称,公司A股股票于2026年2月27日、3月2日和3月3日连续三个交易日内收盘价格涨幅偏离值累计超过20%,属于股票交易异常波动。经自查,公司目前生产经营情况正常,近期行业政策没有发生重大变化。近期国际原油市场受地缘局势、供需格局等多重因素影响,价格呈现宽幅震荡走势,短期油价波动存在较大不确定性,敬请广大投资者注意风险。
【2连板中国海油:近期国际原油市场受地缘局势等多重因素影响 短期油价波动存在较大不确定性】
中国海油(600938.SH)公告称,公司股票连续三个交易日内收盘价格涨幅偏离值累计超过20%,属于股票交易异常波动情形。近期国际原油市场受地缘局势、供需格局等多重因素影响,价格呈现宽幅震荡走势,短期油价波动存在较大不确定性,敬请广大投资者注意风险。
【2连板仁智股份:近期中东地区地缘政治冲突加剧对国际原油市场产生重大影响 该事项属于突发性外部宏观环境变化请广大投资者注意投资风险】
仁智股份(002629.SZ)公告称,公司股票交易价格连续两个交易日收盘价格涨幅偏离值累计达到20%以上,属于股票交易异常波动的情况。油价波动风险提示:近期中东地区地缘政治冲突加剧,对国际原油市场产生了重大影响,导致国际油价在短期内出现上涨,该事项属于突发性外部宏观环境变化,请广大投资者注意投资风险。
【2连板中曼石油:近期国际原油市场受地缘冲突等多重因素影响 国际原油价格短期涨幅较大未来油价波动存在较大不确定性】
中曼石油(603619.SH)公告称,公司股票于3月2日、3月3日连续两个交易日内收盘价格涨幅偏离值累计超过20%,属于股票交易异常波动情形。油价波动风险提示:近期国际原油市场受地缘冲突等多重因素影响,国际原油价格短期涨幅较大,未来油价波动存在较大不确定性,敬请广大投资者注意风险。
【茂化实华:近期受地缘冲突影响 短期国际原油市场价格波动存在不确定性】
茂化实华(000637.SZ)公告称,公司A股股票于2026年2月27日、3月2日、3月3日连续三个交易日内收盘价格涨幅偏离值累计20.17%,属于股票交易异常波动。经核实,公司前期披露的信息不存在需要更正、补充之处,近期生产经营情况及内外部经营环境未发生重大变化,公司生产经营正常。公司郑重提醒广大投资者:目前公司生产经营正常,近期受地缘冲突影响,短期国际原油市场价格波动存在不确定性,敬请广大投资者注意风险。
【2连板金牛化工:主营业务为甲醇的生产和销售 目前生产经营活动正常】
金牛化工(600722.SH)发布异动公告,公司主营业务为甲醇的生产和销售,产能为20万吨/年,经公司自查,公司主营业务未发生重大变化,目前生产经营活动正常,市场环境或行业政策没有发生重大调整。2025年前三季度,公司实现归属于上市公司股东的净利润3602.85万元,较2024年前三季度的3895.99万元减少293.14万元,同比下降7.52%。
【2连板招商南油:航运市场受多种因素综合影响 运价走势存在诸多不确定性】
招商南油(601975.SH)公告称,公司股票交易于2026年2月27日、3月2日、3月3日连续3个交易日内日收盘价格涨幅偏离值累计达20%,属于股票交易异常波动情形。近期公司生产经营活动正常。受多种因素综合影响,国际油轮运输市场运价波动较大。航运市场受多种因素综合影响,运价走势存在诸多不确定性。公司提醒广大投资者注意国际油轮运输市场运价波动较大等风险。
【3连板亚盛集团:目前尚未取得相关采矿资质 也未开展矿产相关业务】
亚盛集团(600108.SH)公告称,公司股票于2026年2月27日、3月2日连续2个交易日内日收盘价格涨幅偏离值累计达到20%,属于股票交易异常波动情形。经公司自查,未发现媒体报道、市场传闻或热点概念等对公司股票交易价格可能产生重大影响的未公开重大信息,但关注到股吧等平台对公司业务讨论涉及矿产概念,公司目前尚未取得相关采矿资质,也未开展矿产相关业务,也不存在需要披露的相关重大信息。
其他
【中国电影:拟使用不超过54亿元暂时闲置自有资金进行现金管理】
中国电影公告,拟使用不超过54亿元暂时闲置自有资金进行现金管理。
【平潭发展:拟申请控股子公司破产清算】
平潭发展(000592.SZ)公告称,公司拟作为债权人向法院提出对控股子公司中福置业进行破产清算的申请。中福置业出现债务逾期、债权人提起诉讼以及固定资产减值等情形,持续经营能力存在不确定性。公司旨在通过破产清算程序,避免债务风险进一步恶化,控制潜在投资损失。该事项不会对公司日常经营管理及整体业务发展构成重大不利影响。